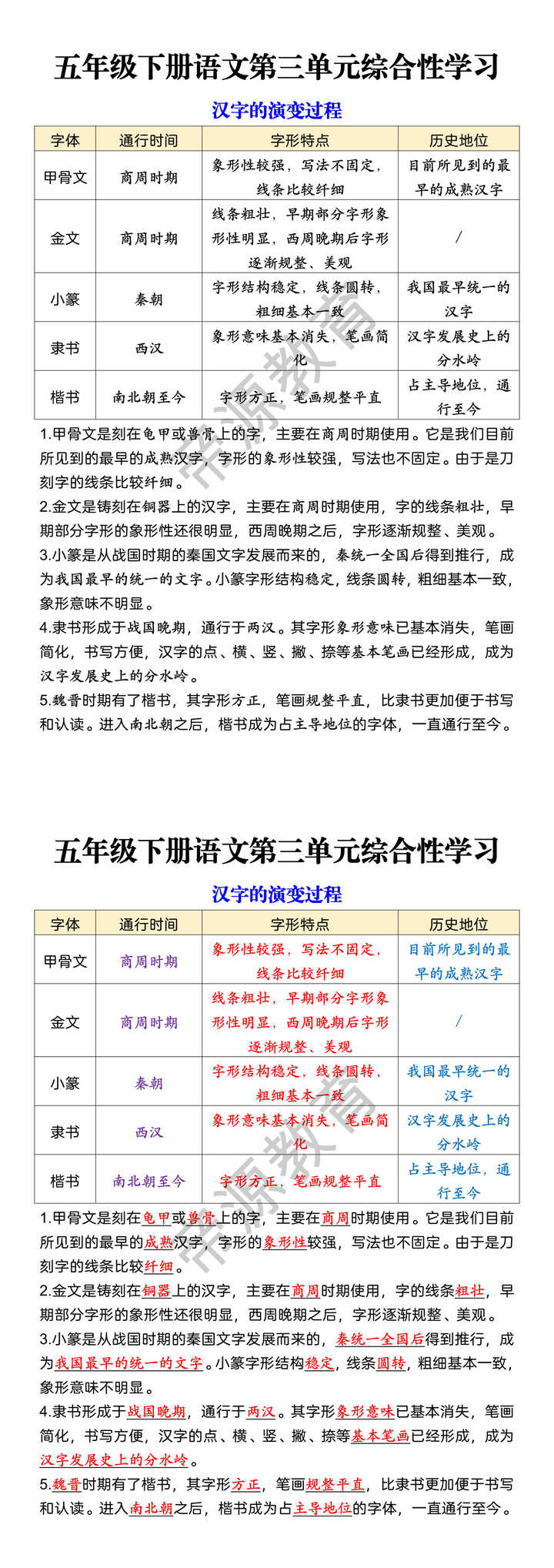
汉字的演变过程 字体 通行时间 字形特点 历史地位 甲骨文 商周时期 象形性较强,写法不固定,线条比较纤细 目前所见到的最早的成熟汉字 金文 商周时期 线条粗壮,早期部分字形象形性明显,西周晚期后字形逐渐规整、美观 / 小篆 秦朝 字形结构稳定,线条圆转,粗细基本一致 我国最早统一的汉字 隶书 西汉 象形意味基本消失,笔画简化 汉字发展史上的分水岭 楷书 南北朝至今 字形方正,笔画规整平直 占主导地位,通行至今 1.甲骨文是刻在龟甲或兽骨上的字,主要在商周时期使用。它是我们目前所见到的最早的成熟汉字,字形的象形性较强,写法也不固定。由于是刀刻字的线条比较纤细。 2.金文是铸刻在铜器上的汉字,主要在商周时期使用,字的线条粗壮,早期部分字形的象形性还很明显,西周晚期之后,字形逐渐规整、美观。 3.小篆是从战国时期的秦国文字发展而来的,秦统一全国后得到推行,成为我国最早的统一的文字。小篆字形结构稳定,线条圆转,粗细基本一致,象形意味不明显。 4.隶书形成于战国晚期,通行于两汉。其字形象形意味已基本消失,笔画简化,书写方便,汉字的点、横、竖、撇、捺等基本笔画已经形成,成为汉字发展史上的分水岭。
