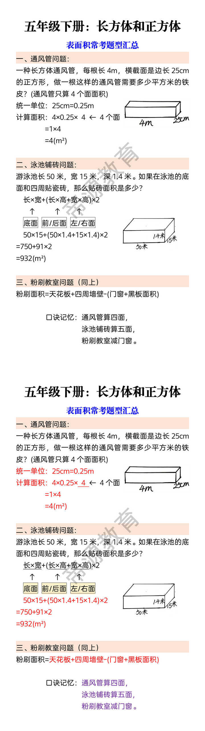
表面积常考题型汇总 一、通风管问题: 一种长方体通风管,每根长4m,横截面是边长25cm的正方形,做一根这样的通风管需要多少平方米的铁皮?(通风管只算4个面面积) 统一单位:25cm=0.25m 计算面积:4×0.25× 4 ← 4个面 =1×4 =4(m²) 二、泳池铺砖问题: 游泳池长50米,宽15米,深1.4米。如果在泳池的底面和四周贴瓷砖,那么贴砖面积是多少? 长×宽+(长×高+宽×高)×2 ↑ ↑ ↑ 底面 前/后面 左/右面 50×15+(50×1.4+15×1.4)×2 =750+91×2 =932(m²)
