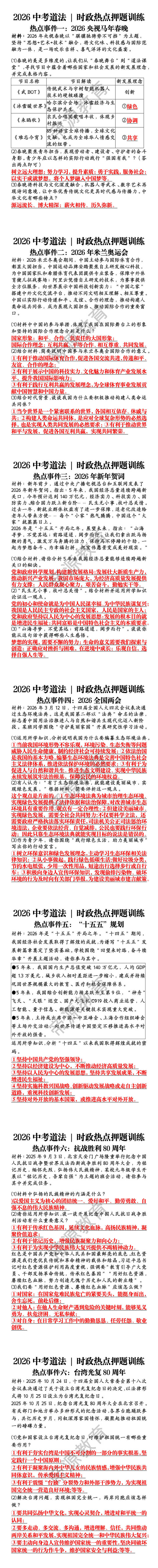
热点事件一:2026央视马年春晚 材料:2026年央视春晚以“骐骥驰骋势不可挡”为主题,坚持“思想+艺术+技术”融合,将文化味、科技感与国际范融为一体,是一场欢乐吉祥、喜气洋洋的文化盛宴。 (1)春晚的美是多维度的。让我们从“春晚舞台”到“道法课堂”,寻找节目中蕴含着哪些国家和社会发展的新发展理念,并完成表格内容。 节目名称 节目解读 新发展理念 《武BOT》 传统武术与宇树智能机器人技术的硬核碰撞 创新 《冰雪暖世界》 哈尔滨分会场,冰雪经济与生态保护共生 ①绿色 《来晒秋》 农民合唱团歌唱丰收,体现乡村振兴 ②协调 《难忘今宵》 85种语言全球传播,全球文化交融,也成为全球华人情感交流的纽带。 ③共享
