六年级下册数学比例易错题

六年级下册数学比例易错题

  • 简介

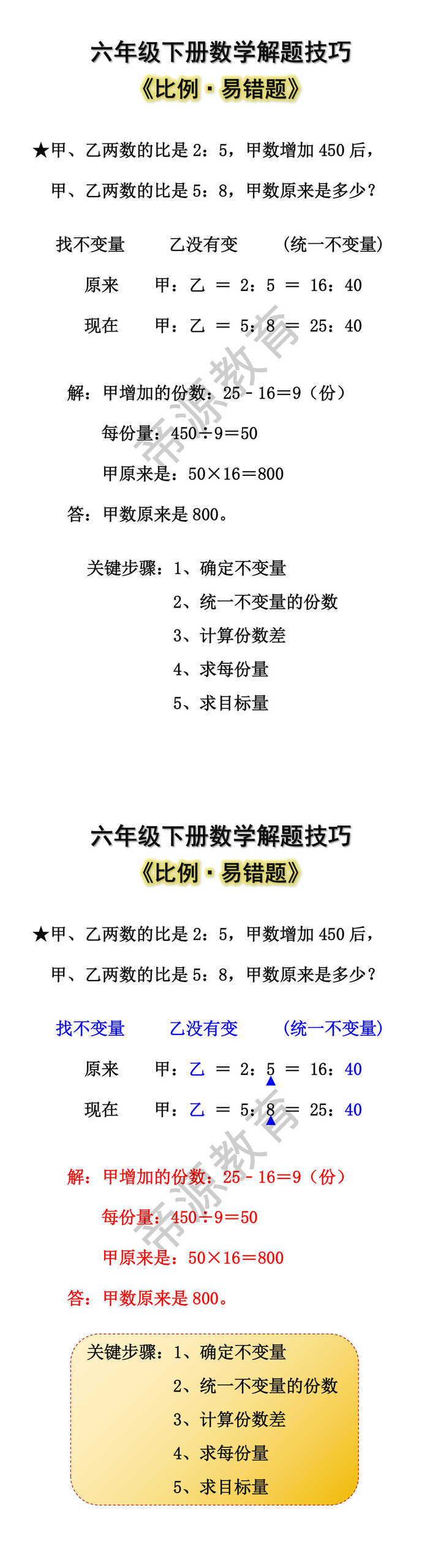
    六年级下册数学解题技巧 《比例·易错题》 ★甲、乙两数的比是2:5,甲数增加450后, 甲、乙两数的比是5:8,甲数原来是多少? 找不变量 乙没有变 (统一不变量) 原来 甲:乙 = 2:5 = 16:40 现在 甲:乙 = 5:8 = 25:40 解:甲增加的份数:25﹣16=9(份) 每份量:450÷9=50 甲原来是:50×16=800 答:甲数原来是800。 关键步骤:1、确定不变量 2、统一不变量的份数 3、计算份数差 4、求每份量 5、求目标量

六年级下册数学比例易错题